
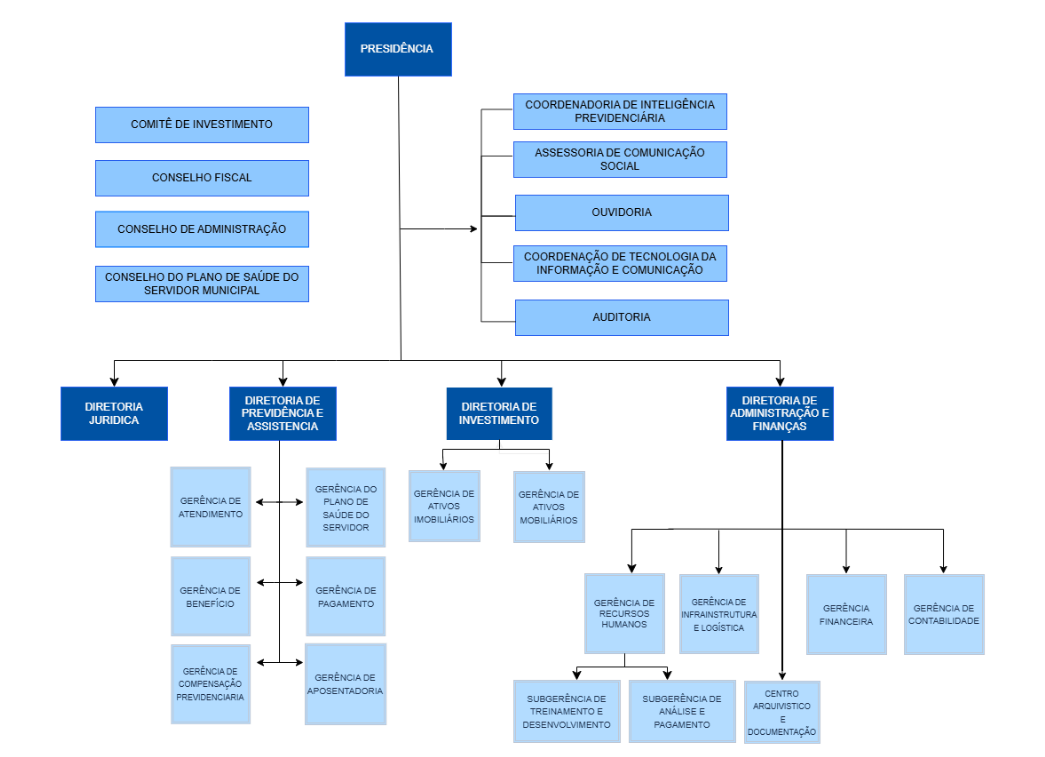
As consultas de todas as atualizações de estrutura do Previ-Rio poderão ser realizada através do Sistema Integrado de Codificação Institucional-SICI.

 
 
 
 

As consultas de todas as atualizações de estrutura do Previ-Rio poderão ser realizada através do Sistema Integrado de Codificação Institucional-SICI.
